网站首页
关于集团
集团领导
集团简介
组织机构
新闻中心
集团动态
专题专栏
企业文化
核心理念
天食正能量
光荣榜
品牌故事
信息公开
基本信息
重大事项
招聘信息
社会责任
其他信息
直属单位
联系我们
联系方式
网站首页
关于集团
集团领导
集团简介
组织机构
新闻中心
集团动态
专题专栏
学习贯彻党的二十届四中全会精神
学习贯彻党的二十届三中全会精神
学习宣传贯彻党的二十大精神
厉行节约 反对浪费
学习贯彻习近平新时代中国特色社会主义思想
全民国防教育月
企业文化
核心理念
天食正能量
01 / 引领篇——企业领袖 动力核心
02 / 释放篇—— 业务骨干 中坚力量
03 / 践行篇—— 匠心独具 强大基石
04 / 传递篇——党务先锋 纽带桥梁
05 / 凝聚篇——卓越团队 坚强堡垒
光荣榜
2020
2019
2018
品牌故事
天津食品集团品牌故事
信息公开
直属单位
基本信息
集团简介
集团领导
组织机构
资质荣誉
工商信息
重大事项
人事变动
采购招标
负责人薪酬
预决算公开
预算公开
决算公开
重大改制重组结果
产权转让情况
依法公开事项
招聘信息
社会招聘
校园招聘
社会责任
其他信息
联系我们
联系方式
信息公开
/ Information disclosure
您所在的位置
>
首页
>
主页
>
信息公开
>
重大事项
>
预决算公开
>
预算公开
>
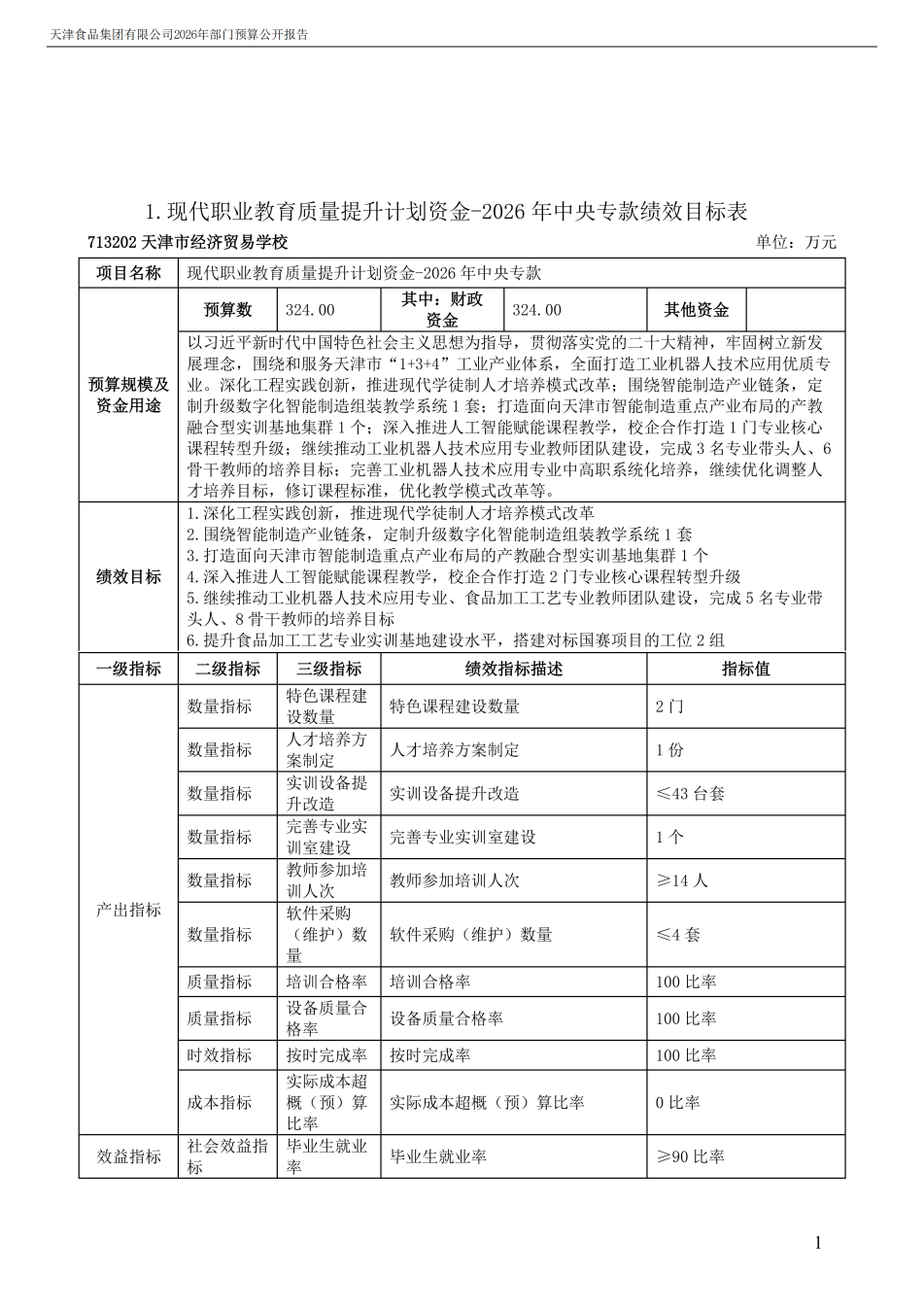
天津食品集团有限公司2026年度部门预算
来源: 天津食品集团有限公司
下载附件
下载附件